version(v2) 04/2013
Qui n'est jamais reparti d'une borne de vidange en oubliant de fermer la vanne d'eau grise ? Qui n'a jamais oublié de rabattre sa parabole TV, de fermer ses lanterneaux ou encore de rentrer le marche pied escamotable avant de démarrer ? Voir même, pour les plus distraits, de démarrer en oubliant de déconnecter la fiche secteur qui fournit le 230 volts ?
Le descriptif qui suit propose un système qui regroupe tous ces éléments et signale les oublis éventuels.
Je l'ai développé pour l'appliquer sur mon camping car qui est un Pilote "P670". Ce véhicule possède déjà une signalisation concernant le marche pied. Mais de n'avoir rien au départ n'est pas un problème
Principes utilisés :
Les capteurs de position des divers éléments (excepté, pour des raisons pratiques, celui de l'entrée secteur) sont des contacts magnétiques (appelés aussi contacts reed). De tels contacts sont dans une ampoule de verre, protégés par un boîtier plastique. En regard se trouve un aimant mobile. Quand l'aimant est près du contact ce dernier se ferme, et il s'ouvre si on l'éloigne (ceci étant le cas d'un contact dit "travail" mais il existe aussi l'inverse ainsi que des contacts inverseurs). Avantages : des contacts étanches, fiables, discrets et faciles à installer. On en trouve chez conrad
Pour ma part j'ai utilisé des contacts à fermeture (travail) car ils permettent une sécurité totale de fonctionnement. Je veux dire par-là que, si une liaison se coupe, cela se traduit par une situation d'alarme.
Une exception toutefois pour celui du marchepied, installé d'origine sur mon véhicule, qui est du type ouvert quand le marchepied est rentré. Cela conduit à un schéma un peu différent pour ce cas pour réutiliser l'existant Il est cependant possible, moyennant une modification simple, d'utiliser un contact comme les précédents.
La signalisation de défaut est réalisée par des voyants indiquant les origines, associés à un signal sonore attirant l'attention. La signalisation lumineuse est immédiate et permanente.
Analyse des divers cas :
Complément fonctionnel :
Installation des contacts :




existante, du câble
du panneau solaire,
laquelle peut recevoir deux éléments. Le démontage de cette traversée nécessite cependant son
remplacement car elle sera très certainement cassée lors de son décollage du toit.
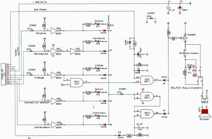
Schéma de principe de la partie électronique :
Explications du schéma :
Les signalisations lumineuses sont réalisées par des diodes LED rouges ("D11" à "D15"). Elles sont commandées par des inverseurs CMOS ("U2A" à "U2E"). Seul le circuit du marchepied comprend un inverseur supplémentaire ("U2F"). Ceci est dû au fait que le contact magnétique de ce circuit est de type fermé au repos alors que tous les autres capteurs sont de type ouvert au repos. Il suffira de supprimer l'action de l'inverseur "U2F" si l'on utilise un contact de type ouvert au repos pour le marchepied.
L'ensemble des informations d'alerte est récupéré au moyen d'un OU à diodes constitué de "D2" à "D6". Cette
fonction OU, via la porte "U1B" attaque une fonction "ET" constituée par "U1C" qui regroupe l'information
d'alerte avec celle "D+". Cette dernière est au niveau 1 lorsque le moteur est en fonctionnement. 
Une seconde fonction ET constituée par "U1D" regroupe les informations d'alarme de "Vanne eau grise", prise via "U1A" sur la sortie de "U2B", avec le signal d'alimentation de la pompe. Ce circuit assure l'alarme sonore si la vanne eau grise est ouverte et que la pompe est sollicitée. Les sorties de "U1D" et "U1C" sont groupées sur un OU à diodes constitué par "D8" et "D9" pour commander le transistor "Q1". Ce dernier alimente le buzzer qui délivre un signal sonore pulsé. L'alimentation du buzzer passe par le contact repos du relais "K1".
Lorsqu'il existe une alarme sonore ("Q1" est alors passant), l'appui sur le poussoir "SW1" excite le relais "K1". Venant en position travail il coupe l'alimentation du buzzer. Par son contact travail il shunte le poussoir, assurant l'auto maintient du relais. Cette situation est maintenue tant qu'une alarme sonore est en cours. L'annulation de l'alarme par arrêt du moteur ("D+" repasse à zéro) ou arrêt de la pompe, bloquera "Q1" et le relais retombera au repos par manque d'alimentation.
Remarque : Le strap "ST5" sur broche 4 du connecteur est constitué d'un fil fusible 0,1A protégeant l'alimentation du système.
Signal de pompe :
Il faut prendre l'information sur le fil positif alimentant la pompe APRES LE CONTACT DU PRESSOSTAT de coupure. La photo ci-contre montre le fil violet (flèche) de faible section allant récupérer cette information sur le fil "+" du moteur de pompe, coté moteur.
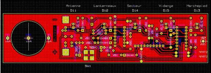
Circuit imprimé :
Donné à titre indicatif car il doit être adapté à chaque cas de figure (composants utilisés et place disponible). Il ne pourra pas convenir de façon générale. Par contre cela peut aider pour une réalisation personnelle. J'ai exécuté le tracé de ce circuit au moyen du logiciel gratuit "Kicad" que l'on peut trouver sur Internet ici
Gravé sur verre époxy simple face classique à cette adresse il est fixé sur le panneau de contrôle par le buzzer à gauche et par une vis et entretoise à droite.


On pourra constater quelques différences entre le circuit imprimé réel (ci-contre) et les documents de réalisation (ci-dessus). Ceci est dû au fait qu'il m'a fallu introduire une constante de temps dissymétrique d'environ une seconde sur la commande issue de la pompe. Cette dernière, ne s'arrêtant pas de façon nette (elle "bloblote" lors de l'arrêt), cela entraînait à cet instant un fonctionnement désagréable du buzzer. Cette modification a été introduite sur les documents circuit imprimé proposés causant les différences évoquées. Les diodes Led et le poussoir sont montés coté soudures.
Suppression de l'action de l'inverseur "U2F"(circuit marchepied) : Il suffit de couper (ou de soulever) la patte N° 15 du circuit "U2" avant implantation et de réunir les broches 14 et 15 par un pont de soudure coté soudures.
Composants :
Les composants utilisés sont tous de type classique sauf ceux cités ci-après qui sont plus spécifiques :
Les liens indiqués renvoient vers des pages où l'on trouve approximativement les mêmes composants que ceux que j'ai utilisés.
| Elément | Marque | Référence | |
| Buzzer | Kingstate | KPEG251 | site |
| Poussoir | site | ||
| Relais 12 volts | site |
Etiquette d'habillage :
Elle est réalisée à partir d'un document développé sur "Power Point", imprimée sur du papier épais (210gr) puis plastifiée. Elle est collée par du scotch double face. Les divers pictogrammes sont issus de catalogues spécialisés et adaptés avec un logiciel photo puis insérés sur le document "Power Point".

Panneau de contrôle :
Avant installation
En haut à droite le contrôle des ventilateurs du réfrigérateur. A coté la coupure de l'alimentation du décodeur TNT qui consomme quand même 0,3A en veille Complètement à gauche la sonde de température du chauffage.

Après installation
Sur le bas, le tableau de signalisation d'alarmes rajouté ainsi que
le buzzer qui participe à la fixation du circuit imprimé

Branchement des fils : (Dans l'ordre du connecteur du Circuit imprimé le 1 étant à gauche)
| 1 | rose | + pompe | 6 | gris | Vanne de vidange |
| 2 | vert | D+ | 7 | jaune | Trappe secteur 230 Volts |
| 3 | Noir (Tresse) | masse | 8 | blanc | Parabole TV |
| 4 | rouge | +12v | 9 | marron | Lanterneaux |
| 5 | Nc | Non connecté | 10 | bleu | Marchepied |
Elle vous évitera d'accrocher antenne TV et lanterneaux restés déployés, d'oublier de débrancher le câble secteur ou de rentrer le marchepied escamotable, et surtout de risquer une contravention pour avoir laissé, par inadvertance, ouverte votre vanne eaux grises Dans tous les cas le coût de revient d'un tel système ( environ 50 euros ) est largement inférieur aux frais que pourrait occasionner un oubli
Notes : Tous collages de contacts, gaine annelée, traversée de toit sont réalisés au moyen de mastic RUBSON type "Poly Répar". Les contacts de toit sont tenus sur de la cornière aluminium de 20 x 20.