seefeld in tyrolvoyagen autriche en 2007
Programme TV
24h 2005les 24h du mans , les
pesages depuis 2004


questions techniques sur forum

Campingcar Loisirs et Bricolage





Commutation automatique sur DOMETIC 7601L par pierre 10/2009 modifié 04/2013 (v2)



Votre camping car estéquipé d'un réfrigérateur DOMETIC de type 7601L, tri mixte, à sélection manuelle , Vous voulez lui adjoindre une sélection automatique , DOMETIC propose un kit consistant à remplacer la carteélectronique et le bandeau avant, mais cela coûte très cher.

Si vous êtes tant soit peu bricoleur vous pouvez effectuer vous-m ême la transformation.

Voici ma réalisation (V2) :

Le principe est simple et consiste à doubler les commandes manuelles par des commandes par relaisélectromagnétiques associés à une petiteélectronique supplémentaire.

Conditions de fonctionnement :

Le réfrigérateur conserve ses commandes d'origine et on lui adjoint une position supplémentaire dite "Auto".

L'électronique complémentaire agit comme suit :

Si le moteur du porteur tourne, priorité est donnée à l'alimentation par le 12 volts. Dans le cas contraire priorité est donnée à l'alimentation secteur 230 volts si elle est présente . Sinon l'alimentation sur le gaz assure la réfrigération.

Deux contraintes sont toutefois prises en compte, à savoir : (Elémentsévoqués dans le catalogue Narbonne Accessoires).

  1. L'alimentation par le secteur est abandonnée si ce dernier à une valeur inférieure à 200 Volts, le gaz prenant le relais. Il devra remonter à environ 215 Volts pour être repris en compte.
  2. La mise en service de l'alimentation par le gaz est conditionnée par une temporisation d'environ 15 minutes. Ceci pouréviter une tentative d'allumage lors d'un arr êt à une station service.
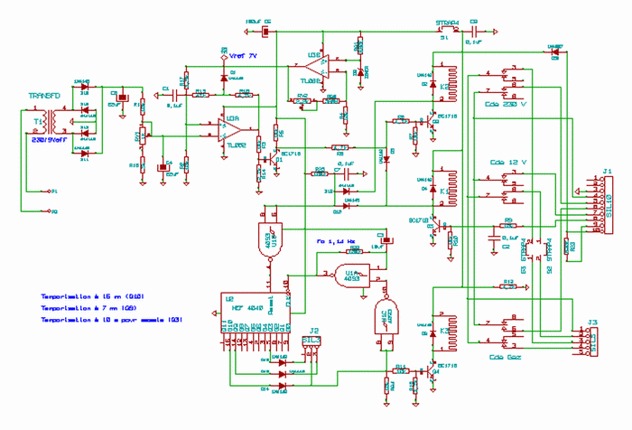
shémaélectrique de la modif de la carte dométic
vide plan du circuit imprimé complet pour kidcad , avec composants , téléchargement

Explication du schéma :

Le circuit adjointétant alimenté par le 12 Volts issu de la batterie cellule et pouvant donc varier de façon non négligeable je génère une tension stabilisée de 7 Volts à partir d'une zener de 6,2 Volts (D9) et d'un amplificateur opérationnel (U3B). Réglage par RV2.


Cette tension de référence est utilisée par l'amplificateur (U3A) monté en comparateur à hystérésis dont l'excursion estégalement cadrée sur la tension de référence par la diode D1.
Il reçoit sur son entrée moins une tension image de celle du secteur, via un transformateur 230V / 9V qui assure l'isolation. Cette tension est redressée double alternance, filtrée et ajustée par le pont R1, RV1, R16.
La sortie du comparateur commande un transistor Q1 qui lui-m ême commande Q2 qui agit sur le relais K2 lequel va valider la position "Secteur" d'origine. La diode D2, tout comme D4 et D6, sont des suppresseurs de surtension qui apparaissent lors de la coupure de l'alimentation des relais

D5 fait partie d'une logique d'inter verrouillage des commandes. Elle interdit la fermeture de K2 si K1 est excité. Or K1 est excité dans le cas où du +12 Volts est reçu sur R9, correspondant au fait que le moteur du porteur est en fonctionnement. K1 valide donc la position "Batterie".

Concernant K3, relais de commande pour le gaz, il est commandé par Q4 à la fin d'une temporisation pouvant être sélectionnée à 7 secondes (pour essais) ou bien 7 ou 14 minutes pour sécurité d'allumage comme expliqué en début de ce texte.

La temporisation est réalisée à partir d'une horloge à 1,14 Hz (période de 0,88 s) constituée de U1A, R22 et C3.

Cette horloge est contrôlée par U1C, lequel va recevoir l'information de temporisation sélectionnée via J2 au moyen d'un strap. La période de cette horloge est approximative et peut conduire à des résultats réels légèrement différents des valeurs théoriques.

Cette horloge est envoyée sur le clock d'un compteur 12 bits U2 (HEF4040). La sortie Q3 passera à 1 après 8 impulsions d'horloge soit environ 7 secondes. La sortie Q9 passera à 1 après 512 impulsions soit 7 minutes et Q10 après 1024 impulsions soit 15 minutes.

En passant à 1, la sortie sélectionnée via J2 sature Q4 qui excite K3 tandis que l'horloge est bloquée via U1C, maintenant le compteur dans sa position.

Il estévident que ce compteur ne peut agir que si sa R àZ est maintenue à 0, autrement dit si K2 et K1 sont en position de repos. Dans tout autre cas le compteur est maintenu à 0 et K3 est au repos.

Autres précisions :

Ce circuit est alimenté lorsque le commutateur de fonctions se trouve en position "Automatique". Le +12 Volts est pris sur la position 5 du circuit 1 du commutateur.

C6 et C8 constituent des filtrages sur le 12 volts. C1, C2 et C7 bloquent des parasiteséventuels sur les points sensibles.

R23 est la résistance série de la diode LED de couleur rouge indiquant en face avant le positionnement sur la fonction "Auto".

D20 protège en cas d'inversion de polarité d'alimentation (utile lors des essais...)

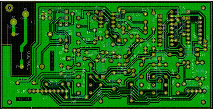
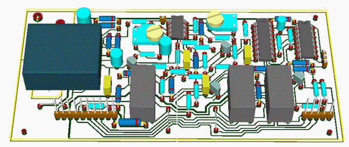
Réalisation du circuit imprimé :

implantation deséléments sur le circuit imprimé
circuit imprimé par lui m ême

Il s'agit d'un CI sur verreépoxy simple face de 131,5 par 66,7 mm. Il est protégé par une boîte en plastique réalisée à partir d'une plaque d'altuglass découpée et thermocollée. La hauteur est de 35 mm parfaitement compatible avec l'espace disponible sur le réfrigérateur qui est de l'ordre de 50 mm. Le boîtier ainsi constitué est simplement posé sur leréfrigérateur.

face avant du réfrigérateur Adaptation de la face avant du réfrigérateur :


Le commutateur comporte 4 positions d'origine et il faut lui en adjoindre une 5ème. Cependant, le commutateur est en réalité un 6 positions / 2 circuits. La limitation de la rotation est réalisée par la partie supérieure du boîtier de l'électronique d'origine. Il suffit de décaler la butée de telle sorte à valider une position supplémentaire(voir flèche).

voyant de contrôle

Concernant les voyants de contrôle, il est nécessaire d'en rajouter un pour la position "Auto". Or le guide de lumière de ce voyant existe mais est masqué par l'adhésif de décoration.

Deux solutions existent :

passage de cables

Retirer tout d'abord le guide de lumière. ATTENTION lors de son remontage car il a un sens, les longueursétant en dégradé avec la plus longue en bas.

Puis, soit percer le cache de décoration, soit, au moyen d'un tournevis plat dont la lame passe dans le tube, racler avec précaution la colle derrière le cache.

Extraire cette colle et nettoyer à l'alcool avec un coton tige. Cette deuxième solution est plus difficile à mettre en oeuvre mais le résultat est plus propre et homogène avec le panneau avant. C'est celle que j'ai appliquée (voir photo ci-dessus).
Ménager deux passages de fils dans la partie basse de la protection du CI d'origine (photo ci-contre).

branchement sur le ci d'origine

Branchements sur le CI d'origine :


Une seule modification est à réaliser, à savoir l'implantation d'une Led rouge dans l'alignement de celle déj à existantes. Repérer l'emplacement puis percer 2 trous de 0,8 mm. Sur les deux faces dégager la masse autour de l'un des trous. Il recevra l'anode de la diode, la résistance sérieétant sur le CI que l'on rajoute. L'autre perçage recevra la cathode qui sera soudée sur le plan de masse que l'on aura préalablement gratté.

Le branchement des connexions se fait essentiellement au niveau du commutateur (voir photo), hors mis l'information du 12 Volts moteur tournant à récupérer auprès du relais recevant les cosses Faston (voir photo).
branchement des connexions
branchements

branchement 220v

Une connexion 230 Volts existe sur le CI d'origine mais il est préférable d'en ramener une depuis l'arrière du frigo, la récupération sur le CI origine n'étant pas prudente.
Elle sert à récupérer l'information de présence du secteur et alimente le primaire du transformateur.

Repérage des connexions :

repérage des connexions

Pour chacun des deux connecteurs la broche 1 est la première à gauche.

branchements connecteurs
3 Au niveau cathode Led rouge
8 Au niveau cosse Faston
10 Issu de la position 5 du circuit 1 du commutateur
branchements connecteurs

Les couleurs mentionnées correspondent à celles que l'on peut voir sur les clichés.

Le circuit du commutateur recevant le "Commun 1" est celui situé coté bord du circuit imprimé tandis que celui recevant le "Commun 2" est celui situé vers l'intérieur.

Attention lors du câblage sur le commutateur à ne pas mélanger les connections des deux circuits commutés (textes en italique). Par sécurité utiliser un ohmmètre pour tester les circuits de commutation du commutateur.

Bilan économique :

Coût initial DOMETIC : Circuit imprimé + bandeau avant 240 à 280 € suivant la société intermédiare.


(Il est en effet impossible d'obtenir directement le kit par Dometic)

Prix de revient : Inférieur à 25 € avec récupération de plusieurs piècesélectroniques.
La gravure du CI revient à 4,9 € + 3,5 € de port. Site http://etronics.free.fr/boutique/boutique.htm

Pour réaliser le tracé du CI j'ai utilisé le logiciel "KiCad" d'utilisation gratuite que l'on trouve sur internet.

Remarque :

Il estévident qu'une désinstallation du système est toujours possible. Seuls le voyant et la position supplémentaires ne peuvent être supprimés. Le voyant ne s'allumera pas et la position deviendra une positionéquivalente à la position "Arr êt". Le module additionnel pourra être récupéré et le réfrigérateur reviendra dans ses conditions initiales de sélection manuelle.

dossier complet (V2) en pdf par :


Commentaires :

si vous avez un commentaire à formuler , , je le rajouterais sur la page

emoticon
emoticon

campingcar sympa , bricolage , loisirs créé le 31/01/2002 par rémy , revisité 20/03/18 , hébergé par celeonet statistiques awstats règles de confidentialité