Cette page , pour
vous donner quelques idées sur l'installation
électrique d'un campingcar et vous expliquer
succintement le fonctionnement de l'ensemble , cela vous
permettra sans doute de mieux appréhender votre propre
véhicule .
quelques
petits shémas ci-contre et en dessous pour vous montrer le
cheminement du 220V , avec des explications simplifiées.
pour rappel U=RI , I=U/R , R=U/I
U = tension
I = intensité
R = résistance
à
gauche un appareil électrique est relié
à la terre , si une phase (220v) vient à
toucher cet appareil , en supposant que RT=0 , RH = 2000 ohms résistance
de l'homme .
Le courant traversant l'homme sera Ih=0 et la tension Uh sera RHx0
= 0 , donc pas de danger .
par contre sans prise de terre
sur l'appareil , le courant traversant l'homme sera de Ih=220/2000=110
ma et la tension 220v d'ouélectrocution .
en cas de pluie la masse du véhicule
est bien relié à la terre avec une résistance
de 1500 ohms environ que j'ai mesuré , donc une très
mauvaise terre .
Risques mortels au dessus de 30ma pour
une tension de 220V , temps d'exposition max 170 ms .
vous trouverez le détail de la sécurité
électrique dans ce document
PDF émis par l'université J.Fourier de
Grenoble .
Le 102 est équipé
d'un chargeur de batterie de marque CBE C862/A812-4P
de bonne facture tout enétant relativement simple ,
celui-ci fait office de centrale générale , il
permet la gestion de la charge des batteries en 220V avec arr êt
automatique de fin de charge 14,5V et reprise dès que
la batterie arrive à 13,2V , il assureégalement
la sécurité dès que la batterie arrive
aux environs de 10,8V celle-ci est désaccouplée
.
Il comprendségalement
un relais de mise en marche du frigidaire en 12V dès
que le véhicule est en marche , il estéquipé
également de fusibles de protection de l'installation
il est relié ensuite au panneau de contrôle .
Terre reliée à
la masse du chassis et sur les tuyaux d'eau .
Fonctionnement
avec batterie cellule ci-dessus :
J'ai dessiné en rouge
le chemin parcouru par le courant de la batterie de la gauche vers
la droite , le courant arrive d'abord sur les bornes du relais
qui se trouve près du circuit logique , si celui-ci détecte
une tension supérieure à 10,8V il est alors prés
à fonctionner , du circuit logique il ressort un fil qui
est relié à l'inter ( on/off ) sur le panneau
, lorsque celui-ci est actionné le circuit logique est relié
à la masse et le relais s'enclenche , le courant est
alors disponible dans le véhicule .
Fonctionnement
en 220V ci-dessus :
Le circuit est toujours déssiné
en rouge , mais le sens du courant vient
de la droite vers la gauche , le 12V est pris aprés
redressement des tyristors m ême shéma de mise
en marche avec le relais du circuit logique , puis il est
dirigé pour une part à la batterie cellule en
direct , et d'autre partil passe par le relais de charge
à travers une diode pour accéder à la
batterie moteur .
Le relais de charge lui est alimenté
par un fil qui vient du chargeur sur un autre circuit etil
s'enclenche dès que le secteur est branché
, de m ême qu'une led .
Fonctionnement
véhicule en marche ( alternateur ) ci-dessus :
Dés que le moteur est en marche sur l'alternateur
la prise D+ envoi du 12v au relais du frigidaire , ce qui l'enclenche
le frigidaire est alors alimenté .
Le relais de puissance 70A est lui aussi actionné
ce qui mets les deux batteries moteur et cellule en charge , pour
le reste , m ême processus .
mesure de la tension et du courant moteur au repos , et moteur en marche charge de l'alternateur sur les deux batteries en // sans séparateur de batteries , les appareils utilisés :
un multimètre pour la tension
une pince amperemetrique pour le courant
moteur arrêté
tension batterie cellule 12.56V moteur 12.66V
moteur en marche , charge alternateur 5.2A batterie cellule et 5Aégalement pour la batterie moteur
la tension de la batterie cellule monte très vite à 13.77V et la batterie moteur à 14.4V
branchement sur relais 70A sur branchement frigo et alim 30A voir shémaélectrique modifié
Shéma de cablage type exécuté par un ingénieur allemand transmis par charles 5/09/2009
LES BATTERIES
Ce genre de montage nécessite
que les batteries moteur et cellule ne doivent pas excéder
unécart de plus de +ou - 10% de capacité ( c'est à dire que si la batterie moteur fait 90A
la batterie cellule ne doit pas dépasser 100A , en théorie
... ) j'ai une batterie solarwatt de 100A qui tient le
coup depuis 5 ans . Vous pouvez amélioré sensiblement
ce montage en mettant un séparateur à la place
du relais de 70A .
Le shéma
de gauche vous indique comment fonctionne le chargeur , celui-ci
charge jusqu' à 14,5V arr êt du chargeur
, la tension se maintient autour de 13,8V , dés que
celle-ci descend à 13,2V , le cycle reprends .
La régulation se fait par tyristors
( diodes redresseuses avec ce que l'on appelle une gachette
, c'est à dire qu'en envoyant une impulsion
sur cette entrée , on obtient l'éffet
de conduction ou de non conduction )
le montage qui me parait le plus interessant est le 3 ° sur la droite ( moins de manipulations que le 1 ° )
si , vous possédez 2 batteries de capacités et de marque différentes , comme l'exemple à droite , vous pouvez utiliser un coupleur manuel que l'on trouve principalement chez les accessoiristes marine , par ex genre compass , voir installation sur mon campingcar
ce coupleur possède 4 positions :
repos ( tout est découplé )
branchement batterie 1
branchement batterie 2
ou les deux ensemble ( je ne l'ai pas mis sur le dessin de droite , car les batteries sont différentes ) sinon vous pouvez mettre vos deux batteries en // sans problème et vous désacouplez quand vous le voulez .
le panneau solaire peut être relié sur l'une ou l'autre batterie , ou sur les deux si vous avez 2 panneaux ( panneau1 batterie1 panneau 2 batterie 2) .
il y a plein de variantes possibles et d'alimentations diverses , la batterie 1 peut servir pour alimenter l'eau la lumière..... la 2 pour la télé l'ordi .....
ci-contre
à droite le coupleur séparateur sheiber pour
3 batteries . réf chez les techniciens
de l'accessoires : 924073
ci-dessous un séparateur 3 batteries de INOVTECH
réf chez narbonne : 480721doc narbonnes
charge à découpage PWM ,écart de puissance indifférent , âge ou type ( plomb ou gel )
Doc transmise par Michel sur le branchement des séparateurs
scheiber
FONCTIONNEMENT ET UTILISATION :( extrait de la doc du coupleur scheiber )
charge à partir de l'alternateur : On recharge en priorité la batterie du véhicule. Lorsque la tension de celle-ci
atteint 13,6V ± 0,1V, la batterie auxiliaire 1 se connecte en parallèle. Ensuite lorsque la tension de ces batteries
atteindra 13,6V ± 0,1V, la batterie auxiliaire 2 se connectera en parallèle au deux premières.
La charge simultanée des batteries durera tant que l'alternateur sera en fonctionnement.
charge à partir d'un chargeur externe : Si celui-ci est connecté aux bornes de la batterie auxiliaire 2 , le principe
de fonctionnement est le m ême que lors d'une charge par alternateur ; la batterie auxiliaire 2étant la première à se
charger.
utilisation 12V sans chargeur ni alternateur, en fonctionnement : les utilisations de bord (pompe,éclairage,
chauffage...) se feront à partir des trois batteries en parallèle. Lorsque la tension commune de ces batteries
atteindra 12,6V ± 0,1V les batteries se désaccoupleront. La consommation des diverses utilisations se fera alors
uniquement sur les batteries auxiliaires.
PRECAUTIONS D'EMPLOI :
vérifier auprès de votre concessionnaire ou du distributeur du véhicule, la capacité de charge batterie admissible
par l'alternateur.
afin d'équilibrer le montage et pour ne pas surcharger l'alternateur ni provoquer le vieillissement prématuré de la
batterie auxiliaire, utiliser des batteries de capacité sensiblement identique à ± 10%.
capacité maximum de chaque batterie : 110 AH
courant de charge maximum : 40A
liaisons entre le séparateur et les batteries : fil de 6 mm² minimum.
cet appareil doit être placé dans un endroit le protégeant contre tout risque de projection d'eau et de préférence
les cosses orientées vers le bas.
ATTENTION : il existe plusieurs manipulations susceptibles de détériorer le coupleur séparateur de façon
irrémédiable :
1- utilisation d'une batterie hors d'usage
2- utilisation d'une batterie complètement déchargée (après remisage de longue durée : plusieurs semaines).
Dans ce cas, avant la mise en route du véhicule, vérifier que la tension aux bornes des batteries soit supérieure à
11V.
Ci-contre rappel de la
section des fils
Pour des renseignements sur les
batteries voir sur le site entretien
batterie
la section minimales des cables à mettre en oeuvre est fonction de la longueur du circuit aller et retour , ex si vous avez 3m entre la batterie et l'utilisation prévoir 6m ( aller et retour ) sur le tableau et prenez la section supérieure .
6m 20A prévoir du 4 mm2 ( distance réelle entre vos appareils 3m )
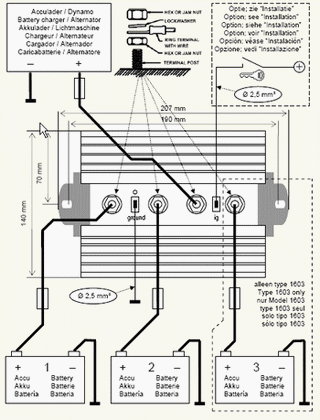
Le Battery Mate est un répartiteurélectronique de batterie conçu pour distribuer le courant de charge
avec une faible chute de tension entre différentes batteries ou parcs de batteries avec la m ême
tension nominale. Le Battery Mate emp êche le courant de circuler d'une batterie à une autre. Le
Battery Mate peut être installé seulement entre le pôle positif de la source de courant (par exemple un
chargeur ou un alternateur) et les batteries. Le Battery Mate ne peut pas être utilisé avec un combiné
chargeur/convertisseur (Combi).
Installation
S'assurer que la sortie de la source de courant est arr êtée pendant l'installation. Débrancher toutes les
connexionsélectriques au chargeur / alternateur et aux batteries. Vérifier qu'aucun appareil n'est
connecté aux batteries, afin d'éviter toute situation dangereuse.
Installer le Battery Mate très près de la source de courant etégalement très près des batteries, mais
jamais au-dessus des batteries, à cause de possible dégazements corrosifs de soufre. Il doit être
installé dans un endroit bien ventilé, en effet les courantsélevés augmentent la température du Battery
Mate. Si possible, il doit être installé sur une surface en métal plate (jamais directement sur le moteur),
les lamelles verticales.
Pour une connexion correcte, se reporter au schéma « connections ». Le pôle négatif de la source de
courant doit être connecté au pôle négatif des batteries.
Le Battery Mate détecte automatiquement la tension nominale de charge (12V ou 24V).
Contrairement aux répartiteurs de charge à diodes traditionnels, le Battery Mate ne provoque qu'une
très faible chute de tension. Par conséquent, la tension de sortie de la source de charge NE doit PAS être augmentée.
Option : en cas d'utilisation d'un alternateur nécessitant une excitation externe et une détection de
tension externe, la borne “ig” du Battery Mate doit être connectée à une source de courant contrôlée
par l'allumage, de façon à ce que le courant soit fourni dans la position « marche » de l'allumage..
Voyant d'indication
Lorsque la tension du chargeur / alternateur est disponible, le voyant vert s'allume.
L'alimentation EDF fournit une tension sinusoïdale 50 Hz 230 Volts.
Il existe 2 types principaux de convertisseurs 12 Volts / 230 Volts : "Pseudos Sinus" et "Pur Sinus".
Ci-dessous quatre oscillogrammes des tensions de sortie montrant la différence entre ceséléments :
(à vide) Pseudo Sinus (en charge 25W)
EDF Secteur 230V Pur Sinus
2 Convertisseurs 150W ===>
TRONIC KH 3901 "pseudo sinus"
Inov Tech PRO "pur sinus"
Conséquences :
Un pur sinus est constitué d'un signal unique sinusoïdal à la fréquence de base (ex : 50Hz)
Un "pseudo sinus" est constitué du signal de base (ex : 50Hz) et d'un nombre d'harmoniques plus
ou moins importants. Les harmoniques sont des signaux sinusoïdaux de fréquences multiples à
celle de base et d'amplitudes variées, fonction de la forme du signal (ex : 100, 150, 200
Hz...etc...). On chiffre la quantité d'harmoniques en mesurant en % le taux de distorsion du
signal.
Remarques :
Un pur sinus est une notion théorique car il y a toujours un taux de distorsion associé à un vrai sinus. Il
peut être très faible, mais il existe. On peut constater que le sinus EDF est distordu sur ses cr êtes tandis que
le sinus convertisseur à une distorsion en milieu de sinus, au passage à zéro.
M ême si elle est juste, l'appellation de "pseudo sinus" à tendance à tromper l'utilisateur par l'utilisation du
terme "sinus" qui n'a vraiment rien à voir avec la forme réelle des signaux (voir oscillogrammes).
Il estévident que les moyens mis en oeuvre pour restituer un sinusétant plus importants que ceux
nécessaires à un "pseudo sinus" les coûts de ces appareils sont en conséquence.
Le fait d'alimenter un appareil par un convertisseur "pseudo sinus" peut entraîner unéchauffement du dit
appareil,échauffement dû aux harmoniques qu'il n'est pas prévu de recevoir. Un tel signal d'alimentation peut
m ême conduire à la destruction de l'appareil alimenté (cas d'alimentation de PC ou autre alimentations dites à
découpage). Enfin il peut y avoir une g êne auditive liée à un sifflement (toujours dû aux fréquences
harmoniques) de l'appareil alimenté (ex : moteur de ventilateur), sifflement que l'on ne constate plus lorsque
l'alimentation est réalisée en pur sinus
Conclusion
:
Je trouve la formule CBE intéressante
, une centrale chargeur qui s'occupe de tout , quelques
petits raccordements au tableau , aux sondes etc....
En résumé l'installation
électrique se compose de 2 ou 3 batteries , un chargeur
, un tableau de commande , 1 ou 2 séparateurs et puis
beaucoup d'heures pour installer tout cela , mais avec
le matériel performant que l'on trouve maintenant
la tâche est quand m ême plus aisée enfin
pour les bricoleurs .
relais finder 12V 2RT 16A
Le 220V permanent par maxip
Le schema de principe (relais au repos - Non connecté au réseau EDF ) :
relais FINDER 40.52 ( série 40 , bobine 220v, contact 5mm, 2 poles 8A )
Ca sert a quoi :
Utiliser le convertisseur 12/220 ou la connexion sur la borne EDF sur le m ême réseau de prise du CC en donnant la priorité a la borne EDF.
Comment ça marche :
Lors de l'utilisation du convertisseur 12/220 hors connexion au réseau EDF, la sortie du convertisseur alimente les prisesélectiques 220v du réseau electrique existant du camping car.
Des que l'on se connecte sur le réseau EDF le relai déconnecte le convertisseur et connecte le réseau de prise existante au réseau EDF.
Combien ca coute :
Matériel : Un boite de dérivation (4 € ), un relai 220v (7 € ), un domino (0,50 € ), des chutes de cableélectrique (0 € ).
Le 220v permanent par germain 4/04/2013
Le 220V permanent par Lorit
Le 220v permanent par gilles
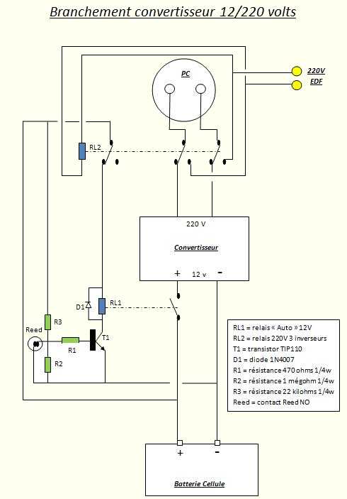
Voil à quelques précisions , pour la bonne compréhension de la partieélectronique :
le transistor que j'ai utilisé (fond de tiroir) est largement surdimensionné par rapport au besoin. Il est de type NPN (obligatoire avec ce montage) et passe 2 ampères sous 60 volts (le relais est sous 12 volts et sa bobine consomme environ 150 mA)
le contact "reed" est de type "normalement ouvert" ce qui est le plus courant.
lorsqu'il est activé par l'aimant du clapet de la prise (clapet fermé), la base du transistor est proche du 0 volt car la résistance R2 est court-circuitée. Le transistor se bloque et le relais 12V coupe le + du convertisseur.
à l'inverse, si on ouvre le clapet de la prise de courant, le reed s'ouvre, la base du transistor atteint une tension qui le rend passant et fait coller le relais 12V, le convertisseur est mis en marche.
si le 220V EDF est présent, le relais RL2 (220V 3 inverseurs 10A) colle, le relais 12V ne peut plus être commandé car le circuit est ouvert par un des contacts du relais 220V, et l'alimentation de la prise de courant bascule du convertisseur vers le réseau public.
Le 220v permanentcommercial
il existe un montage actuellement 06/2010 chez conrad en allemagne pour le prix de 39.96 € voir le descriptif en PDF .
il vous faut bienévidemment un convertisseur en plus 12/220v de préférence pur sinus à un prix raisonnable.
Convertisseur 12/230 dans le circuit du CC par yvan30 04/2012
Le problème d'injecter le 230V du convertisseur dans le circuit du CC viens du chargeur (EBL) et du frigo AES qui pompe le courant du convertisseur.
Il faut séparer les réseaux des prises et celui de l'EBL et du frigo.
Dans mon CC ( ADRIA CORAL SP 680) chaque prises ou appareil à sa propre ligne (impec) sauf l'EBL et la prise de l'entrée qui ont le m ême câbleélectrique.
J'ai donc retiré un câble en suivant le m ême chemin que les câble d'origine ouf!. Pour la séparation des circuits, j'utilise un double va et viens dont les 2 manettes sont solidarisée par de l'adhésif.
Si on utilise un relais à la place du double va et viens, il faut un relais 230V 2 contacts NO/NF sous 15A, mais un relais ronronne toujours un peu en alternatif. L'intensité admissible par le contact NFétant plus faible que celle du contact NO (la force de pression viens du ressort pour le NF, celle du NO viens du magnétisme du relais) on garde les contacts NF pour le 230V venant du convertisseur, l'intensitéétant plus faible (3A) que les 10 ou 16A possible par le secteur (chauffage, micro-onde, cafetière... Les disjoncteurs C32 d'installation domestique conviennent parfaitement en 12V.
Une serie de tests de coupures sous pleine intensité ne montre aucun encrassement des contacts.
Régulateur
de tension :
Ce régulateur fonctionne
à l'aide d'un LM317T
( entre 1,2 et 37V ), la résistance R qui ajuste
la tension régulée est calculée
comme suit :
V out = 1.25v ( 1+R/220 ) , R a
été ajustée à 2K pour
une tension régulée à 12V.
J'ai mis 2 résistances
de 1K en série pour avoir plus de souplesse
dans le règlage , les diodes sont l à
en sécurité .
J'ai testé le montage
avec une charge de 21w (ampoule ) soit sur 12V 1,78A
, le LM317T est prévu pour sortir 1,5A en continu
, le radiateur chauffe légèrement au
bout de 2 mn je l'ai laissé en fonctionnement
plus de 10 mn le radiateur est tiède ( environ
30 ° ) .
Si vous désirez plus de
puissance vous mettez un LM350K celui-ci sort 3A .
Ce petit régulateur peut
être utilisé avec des tensions différentes
et pour l'usage que vous voulez . chargement du typon ici
Typon à l'échelle
2:1 dimension : 54,61x43.18 mm
Implantation des composants
Régulateur de courant :
Ce régulateur fonctionneégalement à
l'aide d'un LM317T ( entre 1,2
et 37V ), la résistance R qui ajuste le courant régulée
est calculée comme suit :
R= 1,25/I (courant régulée
)
Ex : pour 1A R = 1,25/1 = 1,25 ohms
Puissance P = I2 xR soit 1x1x1,25 = 1,25
watt
Pour le LM 317T avec refroidisseur ci-dessus
max de dissipation 7 watt .
Par ex pour 20v à l'entrée
12v en sortie et 1A régulée la puissance dissipée
sera P=UI soit 20-12= 8vx1A = 8W donc en excès , il
faudra avoir une tension d'entrée au max de 19V
, ou alors choisir un LM350K , Téléchargement
du typon ici
Qu'est ce qu'une pile à combustible ( extrait de la doc EFOY )
Les piles à combustible transforment l'énergie chimique directement enénergieélectrique. Cette transformation directe rend les piles à combustible particulièrement efficaces. L'avantage technique décisif par rapport aux batteries est la séparation de la transformation de l'énergie et de son stockage. La pile à combustible fournit du courantélectrique en continu tant qu'elle est alimentée en un vecteur d'énergie gazeux ou liquide. La transformation à l'aide de piles à combustible de SFC est fondée sur une technologie brevetée, qui permet la miniaturisation. Dans ce concept de développement, les ingénieurs se concentrent en priorité sur la simplification de l'alimentation en carburant, le concept d'étanchéité et le branchement électrique. En outre, des matériaux bon marché sont utilisés et des procédés de production à l'échelle industrielle, qui permettent dès à présent de produire la technologie des piles à combustible selon des critères de rentabilité commerciale. Les tests de contrôle actifs croisés ("Active Crossover Control") de SFC permettent un contrôle dynamique et une réduction au minimum des effets négatifs croisés du méthanol, et de l à, une augmentation de la puissance de la pile à combustible. Ce qui se traduit par un temps de démarrage très court et une grande efficacité des piles à combustible SFC.
Grâce à cette technologie développée au sein m ême de l'entreprise, base de nombreux brevets, SFC s'est assuré une avance unique sur le plan technologique et commercial dans le domaine des systèmes de piles à combustible pour appareils hors réseauélectrique.
Comment fonctionnent les piles à combustible DMFC
Les piles à combustible dites à basse température sont particulièrement bien adaptées à un usage mobile,étant donné qu'elles produisent du courant en cas de températures extérieures basses. Les représentants principaux de ce type de pile sont les piles à combustible à hydrogène et les piles à combustible au méthanol direct. SFC a choisi la technologie DMFC en toute connaissance de cause,étant donné que le méthanol est le carburant le plus sûr et le meilleur marché.
Voici comment fonctionne une pile à combustible DMFC:
un mélange méthanol-eau est injecté côté anode par le système interne breveté de management de l'eau. Cela permet d'utiliser du méthanol hautement purifié (100%) en cartouches. Côté cathode, de l'air ambiant est pompé dans la pile à combustible. L'anode et la cathode sont reliées par un circuitélectrique. Le méthanol libère ses électrons au niveau de l'anode sous l'action du platine, qui fait office de catalyseur. Lesélectrons libérés se dirigent vers la cathode dans le circuit de courant. Les contre-ionségalement produits au cours de ce processus (protons) traversent la membrane en direction de la cathode. A ce niveau, l'oxygène se combine aux protons et aux électrons pour former de l'eau pure.
Pendant cette réaction chimique, la température de la pile à combustible s'élève à environ 40 °C. C'est pourquoi l'eau estévacuée vers l'extérieur sous forme de vapeur d'eau et de dioxyde de carbone. Les quantités d'humidité et de dioxyde de carbone produites sont comparables à celles qu'un enfant produit lorsqu'il respire.
Vous voulez en savoir plus sur le carburant écologique méthanol
Vous en saurez plus sur les avantages des piles à combustible DMFC fonctionnant au méthanol par rapport aux piles à combustible fonctionnant à l'hydrogène dans les publications suivantes : "Les piles à combustible pour les petits appareils électriques au méthanol ou à l'hydrogène?" (en anglais)
et "Reality Checks to commonly heard Direct Methanol Fuel Cell Myths" (en anglais), par le Dr. Jens T. Müller.
Vous pouvez lire également sur le thème des piles à combustible à méthanol direct dans les avions, la décision de la commission chargée des produits dangereux de l'ICAO (organisation de l'aviation civile internationale - International Civil Aviation Organization) de novembre 2005: "Micro methanol fuel cells get approval for airplane use" (en anglais).
Pile
à Combustible de SMART SFC A50
L'oxygène et l'hydrogène
, en présence d'un catalyseur , se combinent
en produisant de l'eau et du courant , avec pour rejet
de l'eau et de la chaleur .
L'oxygéne provient de l'air et l'hydrogène
du méthanol à l'aide d'un catalyseur
.
Caractéristiques de la pile A50 :
Puissance........:
50W 1200W/jour tension............: 10,5V à 14,5
V Charge............: 4A ( avec régulateur de charge intelligent ) Cons méthanol.: 1,3l/kwh Bruit...............: 47 db ( trés
silencieux ( bruit d'un ordinateur ) Température....: -20 ° + 40 ° Dimensions......: 157x261x390 Poids..............: 8 kg cartouche de méthanol 5L (équivalent
à 300AH ) réf : 330024
sortie le 9/05/2006 , les nouvelles piles à combustible SFC , sous la réf : EFOY ( energie pour vous )
3 puissances , 600w , 1200w , 1600w , par jour , avec une plus grande légereté et très silencieuse , très certainement l'avenir pour l'énergie en campingcar , malheureusement , encore un peu trop chère actuellement . site
7,5kg , + le réservoir de méthanol .
réservoir 5L 4,3kg capacité 4,5 kw ou 4500w ( une batterie solaire qui vous donne 5Ax12=60w pendant 8H = 480w ( dans des conditions exceptionnelles ), un groupe ID )
réservoir 10L 8,4kg capacité 9,1 kw
pour 5L 4,5 kw : 1,2 kw = 3 1/2 jours d'autonomie 24/24H
pour 10L 9,1 kw : 1,2 kw = 7 jours d'autonomie 24/24H
mais vous pouvez multiplier votre autonomie par 2 ou 3 ou plus suivant consommation , car il y a un régulateur de charge qui maintient la batterie au top , donc la pile ne fonctionne pas tout le temps ( c'est comme la pile wonder , elle ne marche que si l'on s'en sert ) .
vous pouvez avoir l'autonomie totale de votre campingcar .
Modèle
EFOY 600
EFOY 1200
EFOY 1600
EFOY 2200nouveau 10/2009
Capacité de chargement
600 Wh/jour
50 Ah/jour
1200 Wh/jour
100 Ah/jour
1600 Whjour
130 Ah/jour
2200 Whjour
180 Ahjour
Tension nominale>
12 V
12 V
12 V
12v
Puissance nominale
25 W
50 W
65 W
90W
Courant nominal
2,1 A
4,2 A
5,4 A
7,5 A
Consommation de méthanol
1,1 l/kWh
1,3 l/100 Ah
1,1 l/kWh
1,3 l/100 Ah
1,1 l/kWh
1,3 l/100 Ah
0.9L/kwh
Niveau sonore 7m
23*/39**dB(A)
23*/39**dB(A)
23 db
---
Poids
7,3 kg
7,5 kg
7,6 kg
7.9 kg
Dimensions en cm
43,5 x 20,0 x 27,6
43,5 x 20,0 x 27,6
43,5 x 20,0 x 27,6
43.5 x 20 x 27.6 cm
Batteries conseillées
12 V accumulateurs au plomb
(acide ou gel plombeux), 40 à 200 Ah capacité
12 V accumulateurs au plomb
(acide ou gel plombeux), 40 à 200 Ah capacité
12 V accumulateurs au plomb
(acide ou gel plombeux), 40 à 200 Ah capacité
---
divers emplacements
branchementélectrique classique
ex d'installation
montage
quelques vues de la Doc EFOY
installation d'une pile à combustible par EFOY dans un campingcar ( si le lien n'est pas bon merci de me le signaler ) , j'ai la doc .site
ou 1 panneau 100w à plat .................................1350 €
1 groupe sdmo 1000w ........................................ 400 €
ou 1 groupe gaz gaspérini ................................ 2390 €
2 ° batterie de 100w............................................. 150 €
tarifs pris chez narnonnes accessoires
1 pile à combustible 1200w ......... 3549 € ( top accessoires 19/06/2006 )
2 ° batterie de 100w....................... 150 €
soit 3200 € sunpower + groupe sdmo
ou ..5190 € sunpower + gaspérini
ou ..3350 € sunpower + sdmo + 2 ° batterie
ou.. 5340 € sunpower + sdmo + 2 ° batterie
ou.. 1900 € 100w à plat +sdmo +2 ° batterie
ou.. 3740 € 100w à plat + gaspérini
soit 3549 € pile à combustible
ou.. 3700 € pile à combustible + 2 ° batterie
je ne tiens pas compte du carburant , pour le groupeélectrogène , il faut aussi acheter l'essence ( + l'odeur dans le campingcar , si on n'a pas de caissonétanche ).
prix de 10L de méthanol 39 € ( certains magasins d'accessoires campingcars)
prix de 5L de méthanol 11,5 € ( magasins de modélisme )
Poids de l'équipement
environ 70kg qui comprends panneau + groupe + batterie
environ 40 kg qui comprends pile + 2 ° batterie
sans 2 ° batterie 12 kg
Prix de revient en usage normal
1 journée sans soleil :
pour le groupeélectrogène : 6h = 1 plein = 5Lx1,2 € =6 €
6hx5A = 360W
1 journée ensoleillée :
gratis , le panneau solaire comble à peu près la consommation journalière pour 1 100w 5Ax6H = 300W ( et je compte extremement large )
1 journée sans soleil
pile à combustible 1200w: 6h = 6x50=300w cons 1L3pour 1200w soit 1,3L:4= 0,33L x 2.3 € = 0,75 €
1 journée ensoleillée :
sans panneau solaire d'appoint environ 0,75 € /jour
avec panneau solaire d'appoint , gratis
Conclusion sur l'usage de la Pile à combustible :
moins de poids embarqué , et moins d'encombrement
moins de bruit ( très silencieux , bruit d'un ordinateur)
moins de pollution
plus d'autonomie ( autonomie totale pour arr êt prolongé)
prix encore un peuélevé , mais si les ventes s'accelèrent , ç à va baisser
pour le méthanol , il faut l'acheter chez les grossistes , pour avoir un prix raisonnable ( en cherchant sur le web ).
conseil : pour les anciens campingcaristes s'équiper en pile à combustible , ç à pose des problèmes d'investissements supplémentaires , ( personnellement j'attends le prochain loto ) , mais pour les nouveaux campingcaristes qui voyageront beaucoup en toutes saisons, il faut franchir le pas immédiatement .
mais vous n' êtes pas obligé de laisser la pile en marche continuellement , c'est interessant dans les cas d'arr êts prolongés , ou en hiver .
Vos commentaires :
Avis de yves :
ATTENTION au méthanol pour modélisme, en effet le produit n'est pas pur, (99.9% chez Efoy) en cas de détérioration de la MEMBRANE, le cout le la réparationéquivaut au 2/3 du prix de l'appareil. Un cartouche Efoy de 5 L vaut en moyenne 22.50 € . Etes vous à 10 € prés? En hiver sous zéro degré, cela représente 1 € /jour.
Et normalement, il n y a pas d intervention avant 6 à 7000 heures de fonctionnement .
Craintes de gérard :
après avoir pris connaissance de la pile a combustible pour notre camping car l'on nous a fait savoir que celaétait trèsdangereux risque d'explosion avant de s'engager nous aimerions en savoir d'avantage pour notre santé et etre plus assuré car nous avons déja eu deux explosions de gaz MERCI de nous contacter très rapidement .
j'ai posé la question sur la sécurité à EFOY ( 17/02/2008 10h ) en attente réponse .
Avis de Froment : ( 04/2008)
J'ai installé une pile à combustible EFOY 1200, sur mon camping car, il y a un an. J'en suis enchanté.
1 - l'installation est simple - je l'ai faite moi-m ême en deux ou trois heures
trouver un emplacement : coffre dans le double plancher
prévoir lesévacuations du dioxyde de carbone et de l'eau
fixer le support de la pompe à combustible : 4 vis ou rivets
fixer le support du réservoir de méthanol : 4 vis ou rivets
installer la télécommande à distance et connecter à la pompe
connecter la pompe à la batterie (aux batteries en parallèle)
mettre en place la pompe et la cartouche
2 - mettre en route la pompe depuis la télécommande
une position favorite : marche automatique
3 - utilisation :
le camping car estéquipé d'un panneau solaire 110 w et de 2 batteries
stationnaires 90 w
si on a roulé dans la journée ou s'il a fait soleil : je n'allume pas la
pompe à combustible
si on n'a pas roulé ou si on n'a pas eu de soleil, je mets le pompe en
fonctionnement automatique et je l'arr ête au coucher pouréviter le
bruit la nuit (la pompe est sous ma couchette)
si on doit rouler ou s'il fait beau ... je n'allume pas la pompe
4 - consommation :
en un an la pompe à combustible a consommé 8 litres de methanol :
avec plusieurs sorties en hiver et utilisation du chauffage
5 - ravitaillement en méthanol
On trouve dans le commerce des cartouches de méthanol de 5 et 10 l
vendus à 25 et 30 euros ... il faut bien sûr prendre des cartouches de
10 l
6 - Avantages
Faible consommation si on "gère" un minimum
Autonomie 100 % - On utilise la télé et l'éclairage sans compter
Pas besoin de se brancher dans terrain de camping
Aucun bruit extérieur m ême à la sortie des gaz
Facilité d'utilisation (télécommande à l'intérieur du CC)
Sécurité du branchement de la cartouche de methanol (toxique)
Démontable en cas de revente
7 - Inconvénients
Un "bruit d'ordinateur" perceptible la nuit . C'est la raison pour laquelle
j'arr ête son fonctionnement en me couchant.
Prix d'achat : c'est cher parce que c'est nouveau et qu'il n'y a pas de
concurrence.
On ne trouve pas du méthanol partout - avoir une cartouche d'avance
Nécessite de mettre hors gel : pour ma part : je l'enlève quand je ne
m'en sers pas l'hiver
8 - conclusion
Ce serait à refaire .... sans hésiter je le referais
la pile à combustible Truma
En préparation -
Truma VeGA transforme le gaz en courant ! site truma
« Truma développe une pile à combustible spécialement pour les véhicules de loisirs. Dans une perspective de respect de l'environnement et d'efficacité d'utilisation, nous misons sur le gaz liquéfié en tant que vecteurénergétique. »
D'importants tests sur le terrain se feront courant 2008 avec une première série limitée. Le système de pile à combustible VeGA sera disponible dans le commerce en 2009.
Caractéristiques techniques provisionnelle de VeGA:*
Puissance: max. 250 watt (max. 6000 wattheure par jour)
Consomation de gaz: ca. 90 g gaz liquéfié par heure
Dimensions (LxIxH): 600 x 400 x 250 mm
Poids: 20 kg
Eoliennes
Les
éoliennes
La puissance d'une
éolienne dépend de la force
du vent, de la capacité de l'alternateur, et
de l'envergure de l'hélice. Dans un vent
moyen de 15 nœuds, elle peut fournir jusqu' à
100 A/jour, ce qui suffit aux besoins d'un bateau bien
équipé ou maintenant de camping cars. Efficace
de 5 à 30 nœuds, il faut l'arr êter
au-del à.
L'hélice multipale offre moins
de rendement que l'hélice bipale, mais elle commence
à fonctionner avec un vent plus faible (en outre, sa
taille réduite convient mieux aux bateaux de plaisance
, ou maintenant aux camping cars ). Un régulateur (intégré
sur certains modèles) est indispensable pour limiter
le courant de charge
Aerogen
4
Elle commence à charger dès
5 nœuds de vent, tout en respectant le silence du bord.
Son entretien est limité, grâce à l'utilisation
de roulements à billesétanches et doubles.
Elle fonctionne avec un Régulateur
de charge pour Aerogen 4 12V
Puissance maximale à 40 nœuds:
210W
Nombre de pales: 6
Diamètre de l'hélice (mm): 870
Rayon de sécurité à respecter autour
de l'axe (mm): 480
Diamètre du tube de support (mm): 38,1
Poids en kg: 8,5
Aerogen
2
Elle commence à charger dès
5 nœuds de vent, tout en respectant le silence du bord. Son
entretien est limité, grâce à l'utilisation
de roulements à billesétanches et doubles.
Elle fonctionne avec un Régulateur de
charge pour Aerogen 2 12V
Puissance maximale à 40 nœuds:
48W
Nombre de pales: 5
Diamètre de l'hélice (mm): 580
Rayon de sécurité à respecter autour de l'axe
(mm): 350
Diamètre du tube de support (mm): 25,40
Poids en kg: 5 kg
si vous avez un commentaire à formuler , , je le rajouterais sur la page
campingcar sympa , bricolage , loisirs créé le 31/01/2002 par rémy , revisité
14/06/19->
, pour flash voir le plug-in ici , hébergé par celeonetstatistiquesawstats règles de confidentialité