seefeld in tyrolvoyagen autriche en 2007
Programme TV
24h 2005les 24h du mans , les
pesages depuis 2004


questions techniques sur forum

Campingcar Loisirs et Bricolage





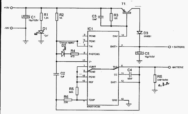
Chargeur pour 6 ou n...éléments nicd ou nimh

images du montage du chargeur

Mon gps fonctionnant en dehors du véhicule sur piles , j'ai mis 6 batteries nimh de 1700 mah , mais alors comment charger ces 6 éléments en m ême temps ( les chargeurs du commerce chargent 2 ou 4éléments .
Ce petit chargeur est axé sur un max 713 de la société Maxim ( qui accepte entre 1/16éléments) . Documentation ici


Réalisation ci-contre et ci-dessous

images du montage du chargeur images du montage du chargeur

images du montage du chargeur

suppression diode

images du montage du chargeur

typon à l'échelle 1

images du montage du chargeur

C e chargeur est règlé pour fonctionner avec 6éléments nicd ou nimh , la durée de charge aété programmée à 2H12 pour un débit de 800 ma soit 0,8x132/60 = 1760 mah.
Lorsque la charge rapide est terminée il se met en charge lente à 800/16 = 50 mah si vous avez des accus de capacités différentes il faut modifier la valeur de la résistance RS comme suit :
soit une batterie de 1200mah le courant de charge sera de I = 1200x60/132 = 545mah
le calcul de la résistance est :
RS = 0.25/intensité rapide 0.25/0.545 = 0,46 ohm soit 0.47 pour les résistances du commerce et la puissance p = IxIxR p = 0.53x0.53x0.47= 0.13w soit 0.5w ou 1w pour être tranquille.

images du montage du chargeur

Composants :

R1 = 1.5k
R2 = 1k
R3 = 150
R4 = 470
R5 = 68k
R6 = 22k
RS = 0.27 ohm bobinée 3W
C1 = 10µf (chimique )
C2 = 1µf (polyester )
C3 = 10nf
C4 = 10nf
C5 = 10µf ( chimique )
1 led 3mm rouge
1 led 3mm verte
T1 = tip 32 ou 2n6109 ou irf6930 ouéquivalent avec un bon radiateur (le mien un profilé alu de 4 cm )
1 diode P6000 ou BY255 de 3A
1 boitier plastique 90/60/30
1 porte pile 6éléments

Mode d'emploi :

Au branchement la led verte s'allume puis la rouge ,Une fois la charge obtenue , il se met automatiquement en charge lente et la diode rouge s'éteint .

Ne vous inquietez pas si le chargeur chauffe un peu c'est normal de m ême que la batterie en fin de charge.

Calculez bien la résistance , de façon à obtenir une charge presque complète , pas au dessus (pour une 1200 calculez sur 1100 surtout en nimh , qui ne supporte pas les trop grosses chaleurs ).

Télécharger le typon : ici

images du montage du chargeur images du montage du chargeur
images du montage du chargeur> images du montage du chargeur

Commentaires :

si vous avez un commentaire à formuler , , je le rajouterais sur la page

emoticon
emoticon

campingcar sympa , bricolage , loisirs créé le 31/01/2002 par rémy , revisité 12/03/18 , hébergé par celeonet statistiques awstats règles de confidentialité